Wnt/β-catenin信号通路是一条在胚胎发育、干细胞稳态、组织再生及肿瘤发生中高度保守的信号通路,与多种癌症的发生发展密切相关。在胰腺癌中Wnt/β-catenin信号通路持续激活,导致不良预后以及癌症相关死亡率升高,推动肿瘤的快速发展。Wnt/β-catenin信号通路为何失控加速,持续激活?近日,湖北工业大学唐景峰教授团队发表在Signal Transduction and Targeted Therapy的文章揭示了其内在机制。

在本研究中,作者发现了一个重要的靶标STYK1,并探究了STYK1在调控经典Wnt/β-catenin信号通路及胰腺癌肿瘤发生中的作用。研究结果表明,STYK1可直接与β-catenin和GSK3β结合,抑制GSK3β的活性,并促进其进入多囊泡体(MVBs)中。BLK激酶对STYK1的Y191位点磷酸化,增强其与AP2的相互作用,从而加速GSK3β隔离至MBVs,使其失去对β-catenin的抑制作用,并随后激活Wnt/β-catenin通路。这些结果共同揭示了在胰腺癌中一种由STYK1驱动的Wnt/β-catenin激活的新机制,并为将STYK1介导的信号转导作为治疗策略提供了临床前证据。

文章总体思路
作者的研究思路如下
首先研究团队通过转录组测序发现STYK1在多种人类癌症中普遍高表达,在胰腺癌中尤为显著。通过对多个公共数据库,患者胰腺癌组织微阵列,PDAC模型小鼠进一步分析,表明STYK1的表达水平与PDAC(胰腺导管腺癌)的进展平行阶段性增强。在小鼠肿瘤异种移植瘤模型中敲除STYK1后,肿瘤生长相较于对照组明显减弱。

Fig.1 SRYK1在胰腺癌组织中表达上调,STYK1敲除减缓胰腺癌进程
为了深入阐明STYK1在胰腺癌肿瘤发生中的分子机制,作者对稳定转染STYK1 shRNA的胰腺癌细胞进行全基因组RNA测序。基因本体(Gene Ontology)富集分析显示,STYK1的缺失会改变Wnt/β-catenin信号通路的调控,而这一通路被认为与胰腺癌的进展密切相关。在AsPC-1和PANC-1这两种胰腺导管腺癌(PDAC)模型中,TOPflash/FOPflash双荧光素酶报告实验显示,STYK1缺失可显著抑制β-catenin的基础转录活性以及Wnt3a刺激所诱导的转录激活。而STYK1过表达可增强β-catenin在核内的积累。这些结果表明,STYK1通过调节Wnt/β-catenin信号通路进而调节胰腺癌进展。

Fig.2 STYK1促进Wnt/β-catenin信号通路激活
部分相关热卖产品:
|
货号 |
名称 |
应用 |
|
|
Phospho-beta-Catenin (Ser33/37/Thr41) Antibody |
WB抗体 |
|
|
β-Catenin (D10A8) XP® Rabbit mAb |
WB抗体 |
|
|
Cyclin D1 (92G2) Rabbit mAb |
WB抗体 |
|
|
Axin2 (76G6) Rabbit mAb |
WB抗体 |
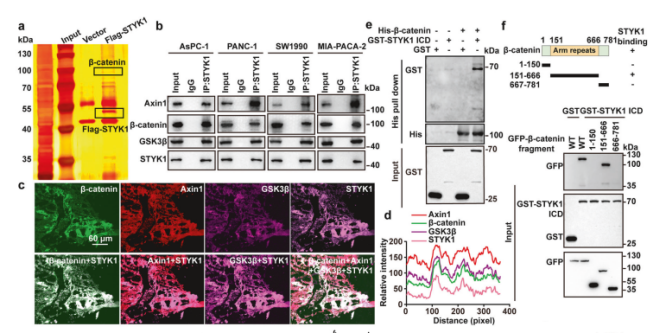
为了进一步探讨STYK1在调控Wnt/β-catenin信号通路中的机制,作者构建表达STYK1相关蛋白复合物进行亲和纯化。随后通过LC-MS/MS分析,鉴定出GSK3β和β-catenin为主要相互作用蛋白,表明STYK1通过调节β-catenin降解复合体的活性参与Wnt/β-catenin信号通路的调控。通过CO-IP,免疫荧光,GST-pull down等多重验证,结果均表明STYK1和GSK3β、β-catenin有相互作用。CHX追踪实验表明STYK1过表达显著抑制β-catenin的降解。

Fig.3 STYK1和GSK3β、β-catenin具有相互作用
部分相关热卖产品:
|
货号 |
名称 |
应用 |
|
|
GLUTATHIONE SEPHAROSE 4B 10 ML |
GST琼脂糖树脂 |
|
|
GSK-3β (27C10) Rabbit mAb |
WB抗体 |
|
|
Co-IP试剂盒 |
Co-IP试剂盒 |
|
|
S-RMab® GST Tag Recombinant Rabbit mAb (S-372-19) |
GST标签抗体 |
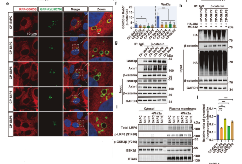
接下里,作者进一步研究STYK1和GSK3β、β-catenin之间的作用机理。先前的研究发现,STYK1 部分定位于细胞膜,胞内部分则与 Rab5 或 Rab7 阳性(Rab5⁺/Rab7⁺)多囊泡体(MVBs)共定位,而这些MVBs与 GSK3β 的隔离有关。因此,作者猜测STYK1会影响MVBs对GSK3β 的隔离。因此,作者构建了一个Rab5 Q79L突变体以诱导形成扩大的晚期内体囊腔,并分析了Rab5 Q79L表达细胞中GSK3β的亚细胞分布。结果表明,Wnt3a会显著促进GSK3β进入MVBs中,而STYK1的缺失会逆转这一过程。

Fig.4 Wnt3a会显著促进GSK3β进入MVBs中,而STYK1的缺失会逆转这一过程。
为探究 STYK1-β-catenin 或 STYK1-GSK3β 相互作用在 GSK3β 隔离及其后续 Wnt/β-catenin 信号传导中的作用,作者设计了能够特异性破坏 STYK1 与 β-catenin 或GSK3β 结合的短肽,并通过Biacore实验验证其效果。接下来,作者检测这些短肽对于GSK3β以及Wnt/β-catenin信号通路的影响。结果表明,这些短肽抑制GSK3β进入MVBs,并促进了GSK3β, Axin1, and β-catenin之间的相互作用以及随后β-catenin的降解。这些结果表明,STYK1 -β-catenin或STYK1-GSK3β相互作用对于STYK1介导的GSK3β隔离和随后的Wnt/β-catenin信号传导激活至关重要。进一步的研究也表明这些阻断肽会抑制移植瘤的生长,增加肿瘤异种移植瘤小鼠的生存期。

Fig.5 活性短肽抑制GSK3β进入MVBs,并促进了GSK3β, Axin1, and β-catenin之间的相互作用以及随后β-catenin的降解。
部分相关热卖产品:
|
货号 |
名称 |
应用 |
|
|
Series S Sensor Chip CM5 |
Biacore CM5芯片 |
|
|
0.45UM PVDF 300MMx4M 1/PK |
转印膜 |
|
|
MG-132 |
蛋白酶体抑制剂 |
|
|
Phospho-LRP6 (Ser1490) Antibody |
WB抗体 |
综上,作者通过多种体外和体内实验,发现STYK1的高表达与胰腺癌生存率低有关,并且STYK1缺失抑制胰腺癌细胞的生长。此外,作者还阐明了STYK1通过与GSK3β和β-catenin结合来激活Wnt/β-catenin信号传导的作用。clathrin/ AP2介导的STYK1内化和GSK3β隔离在β-catenin复合体的失活和随后的Wnt/β-catenin信号传导中发挥了重要作用。
在疾病机制研究中,蛋白作为生命活动的关键分子,其功能和相互作用在疾病的发生发展中扮演着重要的作用。因此,深入研究蛋白质的结构和功能,对于揭示疾病发生,通路机制以及研发有效的治疗策略具有重要的意义。在这一过程中,蛋白纯化是不可或缺的关键步骤。掌握成熟的纯化方法并得到足量的高纯度高活性的蛋白,无论是对于蛋白功能,相互作用,或者蛋白结构研究都非常重要。如果你还没有接触过蛋白纯化,或者在纯化中遇到一些难题,在蛋白纯化主题日中都能找到方法和答案。
以本文的STYK1蛋白纯化方法为例,原核表达体系蛋白纯化可以按照以下的步骤进行(具体操作视频点击查看)
1
质粒构建
在NCBI上查找STYK1 ICD序列(aa 26-422),设计引物PCR扩增目标基因片段;将目标片段和克隆载体pGEX4T-1(28954549)(如果是His标签,可以选择pET-28a克隆载体)分别使用限制性内切酶进行酶切,并使用T4连接酶(UA070047)进行连接。
构建好的重组质粒转入E.coli TOP 10感受态细胞进行质粒扩增和鉴定,鉴定后的重组质粒转入E. coli strain BL21 (DE3)进行表达。
2
蛋白表达
包含重组质粒的E. coli strain BL21 (DE3)菌株接种到5ml包含70 μg/ml ampicillin的LB培养基中,37℃,200rpm过夜培养。过夜的培养基接种到50ml包含70 μg/ml ampicillin(abs811912)(diluted 1:100)的LB培养基中,培养至OD600 =0.4–0.6。
加入0.2 mM IPTG(abs811970)进行诱导表达37℃,5h。大肠杆菌菌体通过离心收集(12,000g for 3 min),细胞沉淀用裂解液进行重悬,然后冰上超声100次(sonicated 5 s with 5 s intervals between each pulse)。
30,000g 离心30 min,取上清用0.45μm滤膜(4604)过滤。
3
蛋白纯化
GST标签:
结合缓冲液:PBS, pH7.3
洗脱缓冲液:50 mM Tris-HCl, 10 mM reduced glutathione,pH 8.0
His标签:
结合缓冲液:20 mM sodium phosphate, 0.5 M NaCl,20 to 40 mM imidazole, pH 7.4
洗脱缓冲液:20 mM sodium phosphate, 0.5 M NaCl, 500 mM imidazole, pH 7.4
润洗滤膜并放入重力空柱(17043501)中,加入1ml GST填料(17075601)用结合缓冲液平衡3次。加入2ml结合缓冲液到填料中重悬制备填料悬液,然后将样品和填料悬液混合,并放入离心管中摇晃孵育1-2h。
将样品和填料悬液混合物倒入层析空柱,将层析柱竖直放置在试管架上。加入5ml结合缓冲液洗杂。
加入3-5ml洗脱缓冲液进行目标蛋白洗脱,收集流出液。收集物使用SDS-PAGE(abs9600)跑胶鉴定。
疾病机制研究
优宁维为您提供一站式解决方案:

部分相关热卖产品:
多组学初筛
|
货号 |
名称 |
|
|
超高通量单细胞WTA测序 |
|
|
单细胞WTA测序 |
|
|
DSP空间多组学实验服务 |
细胞造模
|
货号 |
名称 |
|
|
Trizol(总RNA抽提试剂盒) |
|
|
小量高纯去内毒素质粒提取试剂盒 |
|
|
PolyFect Transfection Reagent |
|
|
New Zealand Characterized Foetal Bovine Serum |
|
|
Australian FBS, 500ML |
|
|
胎牛血清(优级) |
|
|
百日咳毒素 |
|
|
弗氏完全佐剂 |
|
|
基质胶(标准型,含酚红) |
|
|
人胰腺癌类器官培养试剂盒 |
表型/功能检测
|
货号 |
名称 |
|
|
谷丙转氨酶 (ALT)检测试剂盒 |
|
|
ATP Microplate Assay Kit |
|
|
Annexin V-FITC/PI细胞凋亡检测试剂盒 |
|
|
CCK-8试剂盒 |
|
|
甘油三酯(TG)检测试剂盒 |
|
|
谷胱甘肽还原酶检测试剂盒 |
信号通路筛选
|
货号 |
名称 |
|
|
Wnt Signaling Antibody Sampler Kit |
|
|
Phospho-MAPK Family Antibody Sampler Kit |
|
|
Apoptosis Antibody Sampler Kit |
|
|
Phospho-Akt Pathway Antibody Sampler Kit |
|
|
0.45UM PVDF 300MMx4M 1/PK |
|
|
NC 0.45UM 300MMx4M 1/PK |
|
|
ECL化学发光检测试剂盒 |
|
|
一抗二抗稀释液 |
检测验证
|
货号 |
名称 |
|
|
β-Catenin (D10A8) XP Rabbit mAb |
|
|
Phospho- β-Catenin (Ser33/37/Thr41) Antibody |
|
|
Cleaved Caspase-3 (Asp175) (5A1E) Rabbit mAb |
|
|
Phospho-Akt (Ser473) (D9E) XP Rabbit mAb |
|
|
Phospho-NF-κB p65 (Ser536) (93H1) Rabbit mAb |
|
|
FH535 |
|
|
XAV-939 |
|
|
HISTRAP HP 1 X 1 ML |
|
|
NI SEPHAROSE 6 FF 5 ML |
|
|
GSTRAP HP 5 X 1 ML |
|
|
GLUTATHIONE SEPHAROSE 4B 10 ML |
|
|
Superdex 200 Increase 10/300 GL |
|
|
Series S Sensor Chip CM5 |
|
|
CHIP试剂盒 |
|
|
Co-IP试剂盒 |
推荐阅读:
+
+




