随着技术的不断发展,现代生物研究进入到了越来越精细化的时代,因此单细胞研究近些年也逐渐受到了更多科学家的关注。单细胞研究从面世以来一直都是高分文章的热宠,CNS文章层出不穷,也越来越多的应用到了更多的领域。

1897年-2021年单细胞相关文献数
就像每个人都是不同的个体,在细胞水平上来看,每个细胞也具有自己的独特“个性”。传统的研究方法是对多细胞群体进行研究,失去了异质性的信息,往往就会忽视很多“重要的细节”。
在传统的细胞分析中,我们往往采用细胞群体来获取某个参数的平均值。然而,随着细胞生物学的发展,我们逐渐意识到,平均值已不再能满足需求。对于一些复杂的组织,群体性研究只能获得某些数量上占优势的细胞信息,比如高度异质性的实体瘤组织。还有一些细胞的量极少,如产前诊断中的胎儿细胞或循环肿瘤细胞。另外,自然界还存在各种各样的微生物,其中,大部分微生物不仅数量有限,也无法用传统的方法扩大培养。
对于这些微量细胞的分析,常规的技术显然束手无策,因此在这些需求下,单细胞研究应运而生,并逐渐成为科研的热宠。单细胞研究得到的数据更加全面和精细化,往往能够反映出常规研究无法得到的结论和角度,因此也一直受到高分杂志的青睐。
既然单细胞研究这么热门,那研究方法是不是很难呢?下面小编就带着你一起来看一下吧。
单细胞研究主要可以分为:细胞分离,扩增,测序和分析几个方面。
01
血液样本中分离PBMC常规方法是使用细胞分离液Ficoll,如果想得到其他细胞也可以使用细胞分离液Percoll。
把组织处理单细胞悬液常规方法是使用机械和酶解的方法,也可以考虑使用美天旎组织处理器,包含了组织保存,组织处理,酶解消化,筛网过滤多个步骤。

具体仪器介绍和相关试剂可点击:组织单细胞悬液的制备利器,查看
单个细胞的分离主要可以分为以下5种方法,大家可以根据实验规模,实验的花费,实验的灵敏度以及后续的应用进行选择。

- 不同分离方法比较 -
▼

- 相关产品推荐 -
|
货号 |
产品 |
规格 |
用途 |
|
|
Percoll |
6*1L |
分离各种细胞 |
|
|
Ficoll Paque Plus |
6*100ml |
分离人PBMC |
|
|
MACS Tissue Storage Solution |
100ml |
保存组织样本可达48小时 |
|
|
gentleMACS Octo Dissociator with Heaters |
1台n |
八通道加热组织处理器 |
|
|
MACS SmartStrainers(70um) |
50个 |
筛网,过滤细胞团块 |
02
在获得的我们需要的目的细胞之后,那如何与下游分析技术衔接呢?哺乳动物单个细胞的核酸量是pg级别,微生物单个细胞核酸量是fg级别,所以为了达到后期研究的核酸量,接下来我们需要对单细胞进行扩增。
全基因组扩增(whole gemome amplification) 是对全部基因组序列进行非选择性扩增的技术,其目的是在没有序列偏向性的前提下大幅度增加DNA的总量。比较常用的方法有DOP-PCR、PEP-PCR、多重置换扩增(MDA)、MALBAC等方法。
其中,MDA技术是现在比较常用的方法,可以对有限的样品进行快速、均匀、无偏向的等温全基因组扩增,从而获得更多遗传信息,方便进行后续研究。
- 相关产品如下 -
|
货号 |
产品 |
规格 |
用途 |
|
|
Single Cell |
100rxn |
单细胞 |
|
|
REPLI-g |
24rxn |
单细胞 |
|
|
REPLI-g WTA |
24rxn |
单细胞 |
|
|
REPLI-g Cell |
24rxn |
少量样本 |
|
|
REPLI-g |
24rxn |
单细胞线粒体 |
|
150234 |
REPLI-g FFPE |
25rxn |
微量FFPE |
扩增注意事项小编也帮大家总结了一下
♥ ♥ ♥
|
1 |
样品的保存:尽量使用新鲜的样品来做,流式下机之后开始做,最好不要冻存。在-20度冻存不要超过2-3个月。 |
|
2 |
运输的过程:不要反复冻融: |
|
3 |
细胞的准备:最好是新鲜的,冻存时间不要太长,细胞做过固定不推荐。 |
|
4 |
加样的过程:不要把枪头伸到页面以下,沿着管壁加样,后期混样,枪头的吹打和剧烈的振荡要避免,不要上下颠倒。加完样之后轻弹管底,然后离心。 |
03
传统的测序是基于整个组织或者细胞群进行测序,测序结果反映整个组织或者细胞群的共性,忽视细胞的特异性,往往会出现数值均一化,低丰度转录本/稀有细胞类群信息丢失,样本消耗量大等问题。
选择单细胞测序可以更好的研究一些样本和模型。单细胞测序结果反映单一细胞,异质性信息得以保留,需要样本量少,可以刻画细胞类群特征。

单细胞测序技术发展历程
自2009年单细胞测序技术问世以来,测序技术不断发展。2013年单细胞测序技术被Nature Methods评为年度技术。2015年10x Genomics、Drop-seq、Micro-well、Split-seq等技术陆续进入市场,并且逐渐成为高分杂志的重要技术,研究领域也逐渐扩展到肿瘤微环境,免疫治疗,肿瘤异质性,肿瘤细胞耐药性机制研究,神经和干细胞分化发育等领域。
BD Rhapsody单细胞测序技术利用微孔进行单细胞分离,属于Micriwell-seq。20万个微孔的尺寸被设计成一个微孔恰好可以容纳一个细胞,微孔中的bead上连接逆转录引物。具有节省测序和分析成本,降低非特异性表达等特点。

BD Rhapsody官方推荐样品处理及测序步骤
▶关于BD Rhapsody测序技术可点击:BD Rhapsody平台-专注解决单细胞测序 查看
- 相关产品推荐 -
|
货号 |
产品 |
规格 |
用途 |
|
|
BD Rhapsody |
4 Tests |
Rhapsody |
|
|
BD Rhapsody |
4 Tests |
Rhapsody |
|
|
BD Rhapsody |
4 Tests |
Rhapsody |
|
|
Purified anti-Bax |
4 Tests |
Rhapsody |
了解了以上基本信息,相信大家对单细胞研究有了一定的认识。但是单细胞研究具体要怎么操作呢?不用着急,小编就通过发表在science上面的一篇文献,带大家深入了解单细胞研究的实验设计吧。
2018年4月,麻省总医院和哈佛医学院在science上面发表了一篇文章:《Developmental and oncogenic programs in H3K27M gliomas dissected by single-cell RNA-seq》
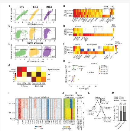
文章通过单细胞测序的方法对组蛋白H3 27位赖氨酸突变为甲硫氨酸的神经胶质瘤(H3K27M-glioma)进行研究。作者从6个H3K27M神经胶质瘤和疾病模型中的3321个细胞进行RNA测序。研究发现H3K27M胶质瘤细胞主要包含少突胶质瘤前体细胞样(OPC-like)细胞,少量的更加分化的恶性瘤细胞。相比于更加分化的恶性留细胞,OPC-like细胞具有更高的繁殖和肿瘤扩散潜能。
这篇文章也在单细胞和遗传亚克隆水平阐述了H3K27M神经胶质瘤致癌和发展的过程,为该疾病提供了潜在的治疗靶标和解决方案。
#文章的大致研究内容如下:
首先作者介绍了研究背景和选择单细胞研究的原因。H3K27M神经胶质瘤是一种致命肿瘤,6-9岁的幼龄儿童是高发人群。
实验模型表明,H3K27M可以在体外诱导神经前体细胞(NPCs)转化,结合TP53的突变和PDGFRA的过表达。H3K27M抑制EZH2,一个Polycomb Repressive Complex 2(PRC2)催化亚基,引起表观遗传的抑制和潜在影响细胞分化。
但是这些研究还仅仅停留在体外水平,在病人样品中,细胞发育的状态和肿瘤发生中HK27M的影响我们还知之甚少。因此,作者选择了单细胞RNA测序的方式来探究这些问题。
H3K27M神经胶质瘤细胞总体表征
作者用诊断穿刺技术从6个H3K27M神经胶质瘤细胞中获得新鲜的组织。每个样品分离成单细胞悬液,流式分选,然后进行全长的scRNA测序。作者获得了2458个细胞进行下游检测分析。作者通过比对发现,H2K27M突变仅发生在假定的恶性细胞中。

Fig. 1. 利用RNA测序的方法对H3K27M神经胶质瘤细胞进行表征
肿瘤内异质性研究
接下来,作者对H3K27M神经胶质瘤细胞内的不同亚型的肿瘤内异质性进行分析。作者鉴定了4个模块亚群(P1-P4):细胞周期(例如PCNA和CDK1),星形细胞分化(AC-like)(例如GFAP和APOE),少突细胞分化(OC-like)(例如MBP和PLP1)和少突胶质前体样细胞(OPC-like)(例如PDGFRA和CSPG4)。对这些亚群进行打分得出了一个假定的发展等级,细胞增殖仅限于OPC样细胞,这些细胞一边自我再生,一边转化为OC样细胞和AC样细胞。不同的肿瘤中OPC-like,AC-like,OC-like细胞占比不同,但是OPC样细胞都占有主要地位。

Fig. 2. H3K27M神经胶质瘤肿瘤内异质性
神经胶质瘤细胞分级研究
作者对H2K27M神经胶质瘤细胞和IDH突变胶质瘤细胞进行细胞分级研究,研究发现两种胶质瘤都包含有循环干细胞样的亚群和已经分化的亚群的OC样细胞和AC样细胞。两者的AC样细胞组成比例类似,而OC和干细胞特性亚群比例相差较大。

Fig. 3. H3K227M神经胶质瘤细胞和IDH突变胶质瘤细胞分级
多种模型胶质瘤比较分析
接下来,作者分析了多个模型的863个单个细胞,包括病人组织样本,人源肿瘤异体移植模型(PDX),神经球模型(GS)和分化的胶质瘤细胞(DGC)。PDX的细胞大多数接近于恶性细胞水平,其他模型部分模拟原始肿瘤特性。此外,和原生肿瘤相比,培养模型中大部分基因下调,包括胶质瘤相关的致癌基因(例如表皮生长因子受体),假定的干细胞特性基因(例如SOX2,PFX4和CD133)和PRC2靶标基因。

Fig. 4. H3K27M神经胶质瘤病人样本,PDX和肿瘤BCH869培养模型的比较
# 我们再来总结一下文章的实验思路和方法:
主要的研究方法是,作者取了6位H3K27M神经胶质瘤患者的新鲜活检组织,制备单细胞悬液,然后进行流式分选(FACS),然后进行单细胞RNA测序,然后对得到的结果进行分析。相关的实验步骤和产品如下:
1. 肿瘤获取和制备单细胞悬液
肿瘤组织在经过病人同意的情况下通过外科手术收集并经过冰冻切片确定恶性细胞的存在。之后肿瘤组织使用组织裂解仪(Miltenyi Biotec)进行机械和酶解分离形成单细胞悬液。
|
货号 |
产品 |
规格 |
用途 |
|
|
MACS Tissue Storage Solution |
100ml |
保存组织样本 可达48小时 |
|
|
gentleMACS Octo Dissociator with Heaters |
1台 |
八通道加热 组织处理器 |
|
|
Tumor Dissociation Kit, Human |
25 tests |
肿瘤组织 解离试剂盒 |
|
|
MACS SmartStrainers (70um) |
50个 |
筛网, 过滤细胞团块 |
2. 流式分选
肿瘤细胞保存在含有1%BSA的PBS缓冲液中。细胞用冷的PBS清洗,然后用包含1uM的calcein AM和0.33uM的TO-PRO-3 iodide的1.5ml BSA/PBS缓冲液进行重悬,在分选之前进行15分钟染色。使用流式细胞仪488nm(calcein AM,530/30 filter)和640nm(TO-PRO-3,670/14 filter)激光进行分选。Calcein AM阳性染色和TO-PRO-3阴性染色的细胞被挑选出来。单个细胞被分选至96孔板中,在冰上静置,然后在-80度保存。
|
货号 |
产品 |
规格 |
|
|
Calcein AM 1mg |
1mg |
|
T3605 |
TO-PRO-3 IODIDE 642/6 |
1ml |
3. 细胞扩增和单细胞测序
RNA提取,逆转录并用扩增试剂盒进行扩增。使用建库试剂盒进行文库准备,然后用NextSeq 500 sequencer(illumina)测序仪进行测序。
|
货号 |
产品 |
规格 |
用途 |
|
|
Single Cell |
25rxn |
单细胞扩增 试剂盒 |
|
|
Single Cell |
100rxn |
单细胞扩增 试剂盒 |
|
|
REPLI-g |
24rxn |
单细胞 全基因组扩增 |
接下来就是一些信息学分析方法,小编在这里就不概述了,有需要的老师可以在文章的补充材料中找到。
需要文章和补充材料或者更多方案和产品详情,欢迎咨询小优哦♥!
往期推荐
+
+
+
