microRNA-378a-3p生物合成的激活通过调节ApoB100-Sotilin 1轴促进VLDL的肝脏分泌和高脂血症
背景
高脂血症是动脉粥样硬化和心血管疾病 (CVD) 的主要危险因素。作为高脂血症的标准治疗方法,他汀类药物只能将冠状动脉疾病的风险降低 20-40%,这凸显了确定分子途径对于设计抗这种疾病药物的重要性。据报道,高脂血症和 CVD 患者的 microRNA表达发生变化。本研究旨在确定高脂血症状态下miR-378a-3p失调的机制,并评估miR-378a-3p如何调节肝脏VLDL分泌。
实验流程
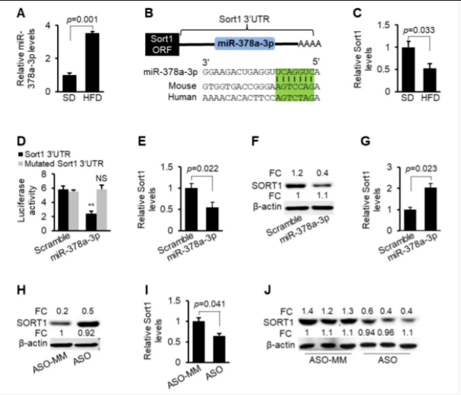
1、研究发现miR-378a-3p可能参与调节脂蛋白代谢,通过生信分析及软件预测miR-378a-3p的靶基因,结果显示 miR-378a-3p 在Sort1的 3'UTR 内有两个结合位点。将 miR-378a-3p模拟物与Sort1共转进细胞,通过 qRT-PCR 、荧光素酶报告实验、WB验证Sort1在体外和体内都是 miR-378a-3p 的直接靶标。

2、miR-378a-3p 的肝脏特异性表达增加了循环 VLDL/LDL 胆固醇和 TG 的水平
接下来,作者检查了miR-378a-3p 的功能获得。首先选取持续八周的高脂肪饮食(HFD)喂养下的两组C57BL/6野生型小鼠,每周将1.5 μg/g肝脏特异性表达 MC - TTR -miR-378a 或对照载体 (MC - TTR -miR-378a-MM)与in vivo-jetPEI(Polyplus Transfection)分别分别加入 5% 葡萄糖溶液中,并混合在一起。在室温下孵育 15 分钟后,将复合物通过尾静脉注射到小鼠体内,持续八周。此时,麻醉小鼠,通过心脏穿刺采血。随后,收获肝脏并立即在液氮中冷冻以进行基因表达和组织学分析。
通过qPCR、检测总血浆甘油三酯和胆固醇的水平、FPLC以及血浆中ApoB100和ApoB48的水平的方法确定了 miR-378a-3p 促进 VLDL 的肝脏分泌,从而增加血浆 TG 和 LDL/VLDL 胆固醇的水平。
3、作者进一步确定了 miR-378a-3p 的功能丧失。由于miRNA 可以同时靶向许多基因。所以,作者还确定了Sort1在介导 miR-378a-3p 促进 VLDL 肝脏分泌中的作用。HFD 8 周后,野生型小鼠被随机分为三组,并接受八周不同的处理。第一组注射阴性对照(ASO-MM);第二组注射miR-378a-3p-ASO来诱导Sort1表达;第三组注射miR-378a-3p-ASO 和Sort1 shRNA 的组合。通过qPCR,检测总血浆中TG及胆固醇水平、FPLC以及血浆中ApoB100和ApoB48的水平表明 miR-378a-3p 促进 VLDL 的肝脏分泌,从而增加血浆 TG 和 LDL/VLDL 胆固醇的水平。

4、接下来,作者为了确定 miR-378a-3p 对 ApoB100 降解和分泌的影响以及SORT1是否介导 miR-378a-3p对ApoB100 的降解和分泌的影响。作者建立了稳定表达 miR-378a-3p (HepG2-miR)的 HepG2 细胞系,通过qRT检测sort1以及ApoB100的表达以及代谢标记实验,结果表明了需要 SORT1 来增加 ApoB100 的稳定性和分泌。

5、由于体外研究证实 miR-378a-3p 可增强 ApoB100 的稳定性和分泌。接下来作者假设 miR-378a-3p 应该增加体内 VLDL 的产生和分泌。为了验证假设,八周大的 C57BL/6 小鼠被注射了 MC - TTR -miR-378a 或 MC - TTR -miR-378a-MM(对照)以实现Sort1敲低。注射后 8 周,小鼠禁食 4 小时,通过 Triton WR1339 处理、代谢标记实验、QPCR等实验验证。结果表明miR-378a-3p 能够增加 VLDL 的产生和分泌。

读到这里,对于体内转染的应用是不是又有了更近一步的了解呢!
除了之前可以作用于肿瘤,本期还介绍了肝脏方面的应用,当然除了这些,还有其他方面的应用。详情请 点击进入 数据库
参考文献
Zhang T , Shi H , Liu N , et al. Activation of microRNA-378a-3p biogenesis promotes hepatic secretion of VLDL and hyperlipidemia by modulating ApoB100-Sortilin1 axis[J]. Theranostics, 2020, 10(9):3952-3966.
往期参考
