早衰综合征(Hutchinson-Gilford progeria syndrome (HGPS))是一种过早衰老引起的疾病由于LMNA基因突变导致一种不可逆的纤层蛋白A蛋白: Progerin。Progerin影响一系列细胞功能,基因表达,异染色质,组织、DNA修复和核结构。冠状动脉和动脉闭塞性疾病是HGPS患者死亡的主要原因。先前的科学研究主要集中在血管平滑肌细胞功能缺陷在早衰中的作用,本文发现内皮细胞在早衰中也发挥中重要作用,为科研研究提供了新的思路。

主要结果
一、从iPSC中分化得到ECs(内皮细胞)和VSMCs(血管平滑肌细胞)。
①内皮细胞在第14天成熟,使用流式分选的到(CD31,CD144);
②血管平滑肌细胞在第30天获得,检测标志物:CNN1, ACTA2, MYH11, and TAGLN;
结果提示:成功获得两种细胞

二、Progerin可引起内皮细胞和血管平滑肌细胞的衰老表型
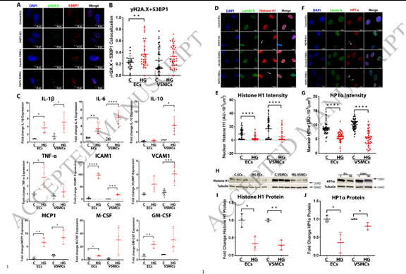
①Progerin蛋白和mRNA水平在HGPS-ECs 和HGPS-VSMCs中都明显升高,且HGPS-VSMCs中表达更高,免疫荧光中也得到相同的结果;
②HGPS-ECs的端粒较HGPS-VSMCs短,HGPS-ECs和HGPS-VSMCs的增长速度明显低于各自的对照组;
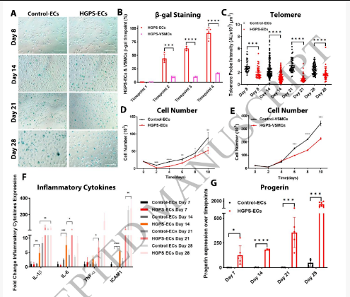
③衰老相关的β-半乳糖苷酶(SABG)是细胞的标记物,HGPS-ECs和HGPS-VSMCs衰老均增加;
结果提示:HGPS-ECs的衰老、端粒侵蚀和β-gal染色明显大于HGPS-VSMCs。

三、ECs与VSMCs的DNA损伤、炎症和DNA可及性
①在HGPS-ECs and HGPS-VSMCs中,炎症介质IL-1β, IL-6, ICAM1, MCP1均升高(Bio-Plex assay composed of 48 inflammatory markers was conducted using Bio-Rad kit (Bio- Rad #12007283));
②与对照组相比,HGPS- ECs和HGPS-VSMCs组蛋白H1和Hp1α水平均显著降低;

四、HGPS-ECs的老化速度更快
①与control-ECs相比,HGPS-ECs端粒长度显著缩短,β-gal阳性细胞比例显著提高;
②ECs中炎性细胞因子(IL-1β、IL-6、TNF-α和ICAM1)随着时间表达增加;
③与对照组相比,HGPS-ECs随着时间,progerin表达逐渐增加;
结果提示:HGPS-ECs老化比HGPS-VSMCs要快,增殖程度低于HGPS-VSMCs。

五、SPC蛋白表达和相互作用的改变
①通过对SPC的mRNA和蛋白水平的检测,选择集中在RAP1蛋白,因为在ECs和VSMCs中表达一致;
②在HGPS-ECs和HGPS-VSMCs中,TIN2通过TRF2与RAP1结合降低;
③g H2A信号较强,X绑定HGPS-ECs中存在RAP1,而HGPS-VSMCs中不存在;
④在HGPS-ECs中,progerin与TRF2的结合显著减少,在HGPS-VSMCs不显著。

总结
Bio-Plex Pro™液相芯片技术
文章中用到Bio-Plex Pro™ 人细胞因子48-Plex筛选试剂盒及Luminex技术。该Bio-Plex Pro™ 试剂盒是针对科研和新药开发的高性能多重筛选试剂盒细胞因子和趋化因子是一类重要的胞外信号介质,调控细胞间信号网络并在炎症、急/慢性疾病中发挥重要作用。该筛选试剂盒将参与调控网络相关的细胞因子和趋化因子整合至同一试剂盒,可一次实验同时筛选多达48个靶标。该试剂盒提供了全面稳定的解决方案,可在同一个孔内同时对48个相关靶标完成筛选,加速突破性的研究和新药发现。该试剂盒中所有检测均经过严格验证,确保所得数据稳定、可靠。
Bio-Plex Pro™ 试剂盒系列产品采用基于独特微磁珠“染色”的液相芯片技术,不同“颜色”微珠偶联单克隆抗体与待检测蛋白,偶联生物素-链霉亲和素-荧光的检测抗体共同形成了”三明治”夹心复合物,只需要 10µl 的样品就能够实现对上百种细胞因子同时检测。
Bio-Plex多重蛋白液相芯片技术特点:
* 小样本:仅需10µl
* 大数据:同时检测多达几十种指标
* 检测灵敏度:0.04pg/ml
* 快速:仅需2-3个小时
* 物种:人、小鼠、大鼠、犬
* 研究领域覆盖:细胞因子、肿瘤、趋化因子、自身免疫性疾病、代谢等。
LabEx 服务加速研究
LabEx作为多因子实验服务专家,可以提供伯乐的Bio-plex等多因子检测服务,速度快,质量高,服务更专业。LabEx每年检测25万+多因子样本,并可提供专业的生物信息学分析,以帮助用户获得更高质量的检出数据和服务体验。此外,LabEx还可以提供以下服务平台:

LabEx 多因子现货服务清单


