18101298214
发布日期:2025/9/1 17:41:00

Science |NX-2127介导BTK降解治疗慢性淋巴细胞白血病CLL思路解析

 
 
 

 

激酶受损的BTK突变易受临床期BTK和IKZF1/3降解物NX-2127的影响

背景部分介绍:

布鲁顿酪氨酸激酶(BTK)是B细胞受体(BCR)信号级联中的一种非受体激酶,对B细胞存活至关重要。因此,慢性淋巴细胞白血病(CLL)和其他B细胞癌对BTK的抑制很敏感。BTK的共价和非共价抑制剂已经彻底改变了这些癌症的治疗。因此,了解BTK获得性突变产生耐药性的机制和开发新的治疗方法来克服耐药性至关重要。

 

最近发现BTK突变可以使共价和非共价BTK抑制剂产生耐药性。在这项研究中,作者发现一组这些突变体包括两种类型:一类损害了BTK激酶活性,既Kinase impaired;另一类保留或者使激酶活性增强,既Kinase proficient(下图上);但不同的类型的突变均未改变下游BCR信号传导。因此,作者开始了解BTK的非酶功能,并探索靶向蛋白降解以克服突变BTK的致癌支架功能。这项工作包括评估在NX-2127(一种的BTK降解剂(NCT04830137)),通过蛋白酶体介导BTK的降解来达到中断BCR信号传导导致癌细胞增殖的结果(下图中),且在临床上进行了I期实验并达到了一个比较好的治疗结果(下图下)。

 

主要结果部分

BTK的多种耐药突变均具有持续的B细胞受体信号传导

激酶受损的BTK突变增强了与BCR下游其他信号蛋白的相互作用(HCK和ILK)

NX-2127与所有耐药类型BTK突变蛋白结合,并诱导稳定三元复合物形成(NX-2127、CRBN-DDB1 E2泛素连接酶、BTK)

NX-2127降解BTK耐药突变蛋白并消除BCR信号导致恶性细胞死亡

NX-2127治疗CLL患者有效的BTK和IKZF1降解及临床反应

 

首先,为了方便大家更清晰的明了文章结构,理解作者的思路,这里小优博士做了相关的流程图(如下),供大家参考:

 

结果具体介绍

01

BTK的多种耐药突变均具有持续的B细胞受体信号传导

为了评估从内源性BTK位点表达的BTK在生理水平上的酶活性,作者产生了具有敲入BTK V416L、T474I和L528W突变的TMD8细胞(一种人BTK依赖的弥漫性大B细胞淋巴瘤细胞系)。对这一系列敲入细胞系的p-BTK Y223的评估显示,与BTK WT细胞相比,在抗免疫球蛋白m (IgM)存在或不存在BCR刺激的情况下,BTK V416L和L528W细胞系的p-BTK Y223明显降低,而BTK T474I细胞系中明显提高A。通过酶活性检测发现,BTK T474I突变体催化效率比WT提高了18倍,C481S为2倍,而其它突变体均较野生型较低 B-C。总的来说,我们对BTK酶活性的细胞和无细胞测量结果表明,BTK的耐药突变分为两种不同的类型: kinase proficient (T474I和C481S)和kinase impaired (M437R, V416L, L528W, C481F, C481Y和C481R) D。另作者还测量了钙离子(Ca2+)通量,这是一种在B细胞中依赖于BCR活性的途径。发现激酶受损(M437R, V416L,和L528W) BTK突变显示Ca2+通量较WT增加,尽管它们的催化活性大大降低E。磷酸化蛋白质组学显示,与WT相比,T474I突变细胞中确定的酪氨酸位点(Y223、Y461和Y551)中BTK的磷酸化增加,而l528w突变细胞中BTK的磷酸化减少F-G。通过激酶底物富集分析(KSEA)发现,L528W突变体特异性的MAPK(丝裂原活化蛋白激酶)和SRC家族中激酶的预测底物中酪氨酸磷酸化的上调H。这些数据提供了BTK激酶受损突变细胞中另一种信号机制的进一步证据。

 

02

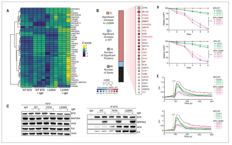
激酶受损的BTK突变增强了与BCR下游其他信号蛋白的相互作用

鉴于突变体BTK下游的BCR信号持续存在,无论可观察到的酶活性水平如何,我们假设BTK存在一种新的支架功能。通过质谱方法进行了BTK WT和L528W突变体互作蛋白的鉴定。发现发现,与WT BTK相比,在存在或不存在IgM的BCR刺激时,许多蛋白质与BTK L528W相互作用A。发现WT和突变体之间有46个差异表达的蛋白点,其中31个在L528W突变体中显著上调B。随后进行了Western blot分析,证实了BTK L528W与HCK(造血细胞激酶)和ILK(整合素连接激酶)的明显相互作用C。接下来从功能上评估BTK突变体相对于WT细胞的生存和下游BCR信号对HCK和ILK的潜在需求。构建了稳定诱导GFP表达的BTK WT和突变体细胞,shRNAs靶向HCK和ILK后,GFP强度较WT降低幅度大D,另通过检测Ca+流也发现相同结果E,说明BTK L528W突变细胞在细胞增殖和BCR信号传导方面优先依赖于HCK或ILK。

 

03

NX-2127与所有耐药类型BTK突变蛋白结合,并诱导稳定三元复合物形成(NX-2127、CRBN-DDB1 E2泛素连接酶、BTK)

鉴于BTK共价和非共价耐药突变不依赖于激酶活性,作者下一步研究了一种BTK消除而不是酶抑制突变的方法。经过筛选及基于结构的药物设计,药物化学优化,体外和体内经验测试,最终确定有效的,选择性的,口服生物可利用的BTK degrader,NX-2127 A。这种异双功能分子可以有效地参与细胞内泛素-蛋白酶体系统,同时结合BTK和CRBN E3泛素连接酶复合物,诱导BTK、IKZF1和IKZF3的多泛素化和蛋白酶体依赖性降解。接下来,使用基于FRET的探针位移测定法来测量伊鲁替尼、匹托鲁替尼和NX-2127与全长重组BTK WT和突变体蛋白的结合亲和力。发现BTK L528W突变对伊鲁替尼和匹托鲁替尼都产生耐药性,尽管与BTK抑制剂相比,NX-2127与WT BTK的结合亲和力相对较弱,但它能结合所有复发性耐药BTK B-C。使用纳米生物发光共振能量转移(NanoBRET)实验来证实NX-2127在细胞中诱导CRBN和BTK WT或突变体之间形成剂量依赖的三元复合物D

 

04

NX-2127降解BTK耐药突变蛋白并消除BCR信号导致恶性细胞死亡

接下来,作者试图确定BTK L528W催化活性降低以及NX-2127与突变体BTK结合维持的结构基础,生成了BTK WT和L528W突变激酶结构域结合到NX-2127的hook部分(黄色代表BTK WT,蓝色代表BTK L528)A。NX-2127 hook的结合姿态显示配体与突变的T474、C481和M437残基之间有很大的空白空间,它们彼此距离相当远,潜在地解释了为什么结合亲和力NX-2127基本上不受这些残基突变的影响。其它突变V416L,A428D和L528W发生在BTK的酶活位点,在L528W突变体结构中,NX-2127与配体的结合同WT结构中观察到的相似。接下来检测NX-2127介导BTK WT和突变体降解的能力,发现是剂量依赖型的C上,另NX-2127也分别促进了IKZF1和IKZF3在BTK WT和突变体中的降解C中和下。为了评估NX-2127处理对下游信号传导的影响,又进行了Ca2+通量测定,发现信号完全消失D。最后,为了评估NX-2127治疗对恶性B细胞存活的影响,作者量化了使用NX-2127、BTK抑制剂和免疫调节药物治疗的WT和BTK突变细胞的活力,发现经过NX-2127治疗后,所有类型BTK(包括WT和各种突变型)细胞均显示有效的抗增殖活性,而其它处理只相应的表现出部分类型的抗增殖活性E

 

05

NX-2127治疗CLL患者:有效的BTK和IKZF1降解及临床反应

鉴于上述临床前数据,作者启动了NX-2127治疗复发/难治性B细胞恶性肿瘤(包括CLL)的首个人体I期临床试验。评估接受NX-2127治疗的患者外周血中BTK降解的动力学,发现NX-2127治疗后第8天观察到最大的降解,且BTK的降解与突变类型和酶活性水平无关A。另在14例可评估的CLL患者中的11例中,观察到靶病变的直径积(SPD)总和的改善B。在一名典型的患有BTK C481R突变的CLL男性患者先前接受了多种治疗,包括伊鲁替尼和维奈托克,随后接受了匹托鲁替尼治疗,并发生了BTK L528W突变,随后患者接受NX-2127治疗,血液学改善,贫血消退,脾肿大改善C。NX-2127治疗在CD19+ B细胞中导致>90%的BTK和大量的IKZF1降解D

 

 

部分相关产品推荐:

图片

Antibody Name

Catalog #

Phospho-Btk (Tyr223) (D1D2Z) Rabbit mAb

87457S

Phospho-Akt (Ser473) (D9E) XP® Rabbit mAb

4060S

Phospho-p44/42 MAPK (Erk1/2) (Thr202/Tyr204) (D13.14.4E) XP ® Rabbit mAb

4370S

Phospho-PLCgamma2 (Tyr1217) Antibody

3871S

Btk (D3H5) Rabbit mAb

8547S

Plexin A3 (D2G12) Rabbit mAb

5512S

Akt (pan) (C67E7) Rabbit mAb

4691S

p44/42 MAPK (Erk1/2) (137F5) Rabbit mAb

4695S

Hck (E1I7F) Rabbit mAb

14643S

Phospho-Tyrosine (P-Tyr-1000) MultiMab™ Rabbit mAb mix

8954S

 

 

 

上一篇:Science |NX-2127介导BTK降解治疗慢性淋巴细胞白血病CLL思路解析 下一篇:Science |NX-2127介导BTK降解治疗慢性淋巴细胞白血病CLL思路解析
已经到最底了
服务支持
新闻资讯
关于我们
微信扫一扫