Nature文献速递
中文题目:解析植物中苯丙氨酸衍生的水杨酸生物合成途径
发表期刊:Nature
影响因子:48.5
发表时间:2025.07.24
通讯作者单位:浙江大学农业与生物技术学院
DOI:10.1038/s41586-025-09280-9

水杨酸(SA)的生物效应在草药医学中的应用已有4000年的历史,18世纪从柳树中分离,并发展成阿司匹林。作为植物免疫应答的关键激素,SA参与非生物胁迫响应、发育调控、根系微生物组组装等多种生物学功能。目前所熟知的ICS合成途径(拟南芥)因为物种差异性、间接干扰以及代替途径的证据等原因存在一定的争议。文章首次揭示水稻模型中苯丙氨酸衍生的SA完整合成途径。

02
研究内容
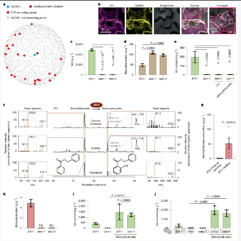
1. 揭示水稻中苯丙氨酸衍生水杨酸(SA)合成通路:鉴定出三个关键酶——过氧化物酶体定位的苯甲酰辅酶A:苯甲醇苯甲酰转移酶(BEBT)、内质网相关细胞色素P450酶苯甲酸苄酯羟化酶(BBH)以及胞质苯基水杨酸酯酶(BSE)。
2. 阐明酶促反应顺序:BEBT催化苯甲酰辅酶A生成苯甲酸苄酯→BBH羟化苯甲酸苄酯形成苯基水杨酸→BSE水解苯基水杨酸释放SA。
3. 推翻BA直接羟化假说:通过突变体实验(如OsBEBT缺失导致苯甲酸积累但SA缺失)和同位素示踪(外源BA需经BEBT转化),证明苯甲酸(BA)并非SA的直接前体。




03
研究结果
1.首次揭示水稻苯丙氨酸衍生水杨酸(SA)合成通路:过氧化物酶体定位的苯甲酰辅酶A:苯甲醇苯甲酰转移酶(BEBT)、内质网关联的细胞色素P450酶苄基苯甲酸羟化酶(BBH)和胞质定位的水杨酸苄酯酯酶(BSE)。
2.遗传证据确证酶功能:BEBT基因(OsBEBT)突变体(bebt)完全丧失SA合成能力,并积累其底物苯甲酰辅酶A和苯甲酸(BA),外源添加苄基苯甲酸而非BA可恢复SA水平;BBH和BSE突变体同样导致SA合成缺陷。
3.苯甲酸(BA)并非SA直接前体:BA需先活化为苯甲酰辅酶A才能被BEBT利用,外源BA通过转化为苯甲酰辅酶A进入通路,且BA水解酶(TE)缺失反而增加SA积累,证明游离BA是SA合成的分支产物而非中间体。




04
研究总结
该研究揭示了水稻中苯丙氨酸来源水杨酸(SA)生物合成的完整通路。传统认为苯甲酸(BA)是SA的直接前体,但研究发现BA并非直接底物。团队鉴定了三个关键酶:过氧化物酶体定位的苯甲酰辅酶A:苯甲醇苯甲酰转移酶(BEBT)将苯甲酰辅酶A转化为苯甲酸苄酯;内质网相关的细胞色素P450酶苯甲酸苄酯羟化酶(BBH)将苯甲酸苄酯羟基化为水杨酸苄酯;胞质酯酶(BSE)最终水解水杨酸苄酯生成SA。该酶级联反应路径在病原菌侵染时被诱导,且在多种植物中功能保守,解决了植物防御激素SA生物合成中长期悬而未决的关键机制问题,为创制抗病作物提供了新策略。
05
Coolaber产品
该研究揭示了水稻中苯丙氨酸来源水杨酸(SA)生物合成的完整通路。传统认为苯甲酸(BA)是SA的直接前体,但研究发现BA并非直接底物。团队鉴定了三个关键酶:过氧化物酶体定位的苯甲酰辅酶A:苯甲醇苯甲酰转移酶(BEBT)将苯甲酰辅酶A转化为苯甲酸苄酯;内质网相关的细胞色素P450酶苯甲酸苄酯羟化酶(BBH)将苯甲酸苄酯羟基化为水杨酸苄酯;胞质酯酶(BSE)最终水解水杨酸苄酯生成SA。该酶级联反应路径在病原菌侵染时被诱导,且在多种植物中功能保守,解决了植物防御激素SA生物合成中长期悬而未决的关键机制问题,为创制抗病作物提供了新策略。

Coolaber
