在肿瘤发生发展过程中,包括但不限于巨噬细胞、DC(dendritic cell)、中性粒细胞、B细胞、T细胞、CAF(tumor associated fibroblast)等多种细胞被招募到肿瘤细胞周围的微环境中,与ECM(extracellular matrix)等元素共同构成肿瘤免疫微环境TIME(tumor immune microenvironment)。
在TIME中的多种成分,包括T细胞、B细胞以及分泌的相关因子等虽然对肿瘤起着免疫作用,但还有许多其它成分,如细胞方面包括M2型巨噬细胞、Treg细胞、Th2细胞及MDSC (Myeloid‑derived suppressor cell)等发挥着免疫抑制的作用,细胞因子方面IL-4、IL-5、IL-10、TGFβ、MMP9和VEGF等等也通过特定的机制起着促进免疫逃逸和肿瘤发生发展的作用。在免疫的过程中,肿瘤细胞也衍生出了各种对抗免疫的机制,例减少抗原的表达,抑制DC细胞的抗原递呈能力,抑制细胞毒性T细胞的浸润等等。
在过去的十年里,虽然关于TIME的研究文章呈逐年递增的状态,TIME方向作为国自然研究的热点,提供了大量的基金支持,但鉴于TIME的复杂性以及癌症治疗的困难性、高复发率,对TIME的研究仍任重道远。在这里,小优博士又整理了两篇近期发表的关于TIME的高分文章,分别从研究背景、主要研究结果方面分享给大家,并对相关的研究思路做了部分总结,希望对大家的科学研究起到帮助作用。


研究背景
骨肉瘤是最常见的骨肿瘤之一,主要发生在青少年。尽管在手术和化疗方面取得了很大的成就,但骨肉瘤患者的预后仍不理想。复发性骨肉瘤是临床的一大挑战,复发性骨肉瘤患者预后较差。因此,迫切需要深入探讨骨肉瘤的进展机制,加强对复发性骨肉瘤的认识。
肿瘤微环境(Tumor microenvironment, TME)主要由多种细胞类型和细胞外基质组成,与癌细胞相互作用,促进癌症进展。癌症相关成纤维细胞(CAFs)是TME中最常见的细胞,可通过癌症干细胞更新、免疫治疗疗效减弱和化疗耐药性导致癌症进展。然而,CAFs免疫抑制特征在OS中的作用和机制值得进一步研究。
单细胞RNA测序(scRNA-seq)是一种强大的新工具,可以检测遗传和功能异质性,重建细胞成分及其相互作用,并检测罕见的TME亚群。ScRNA-seq用于识别和分析OS的精确细胞簇和组成。然而,这些研究都集中在细胞成分上,并没有明确阐明TME在OS进展中的作用和机制。
本研究在前期研究GSE152048和GSE162454的基础上,利用scRNA-seq和生物信息学技术揭示CAFs在复发性OS TME中的调控作用。这可能在单细胞水平上促进对CAFs在复发性骨肉瘤TME中的作用和机制的理解,为骨肉瘤的治疗提供新的靶点。
首先,为了便于大家理解本文的研究思路,作者精心制作了一个研究流程图,如下:根据GSE152048(BC)和GSE162454(OS)的数据集,作者进行了scRNA-seq分析,以研究原发性、复发性和肺转移性骨肉瘤病变的细胞构成。GSE152048(BC)包括来自7个原发、2个复发和2个肺转移性OS病变的100987个细胞。GSE162454 (OS)包括29278个细胞,这些细胞来自6个原发性OS患者在接受新辅助化疗之前。此外,作者又使用三个配对的原发性和复发性OS样本,通过免疫荧光、预后分析等方法来验证scRNA-seq的结果。

文章研究路线图
主要结果部分
01
复发性OS中,CAFs的浸润水平较高
经过数据分析发现,原发性、复发性和肺转移性OS病灶中鉴定出14种细胞类型(A),且三种OS病灶的t-SNE图叠加,发现复发性OS病变的Div-CAFs(diverse CAF)较突出(B)。虽然细胞种类在三种类型的OS病灶中没有大的差异,但部分比例变化非常大,尤其是肿瘤相关成纤维细胞CAF,原发性与复发性的比例为3.58%和96.42% (C),说明了复发性OS中,CAFs的浸润水平比较高。

02
在复发性OS患者组织中,CAFs与EMT相关
对原发性和复发性OS病灶中对差异表达的HALLMARK基因进行通路富集分析,发现EMT(上皮间充质转化)通路相关基因在复发性OS组织中明显激活。

03
遗传学方面证明CAFs在复发性OS中具有较高的浸润性
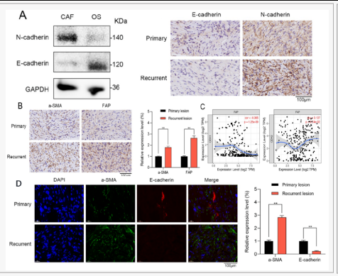
(a) WB检测发现与OS细胞相比,CAFs具有较高的N-cadherin ( EMT 的marker )表达和较低的E-cadherin表达。同样在复发性OS中,由于CAFs的浸润较多,N-cadherin表达也较高(A)。
(b) CAFs激活marker:(a-SMA:recombinant stromal cell derived factor 1,FAP: fibroblast activation protein) a-SMA和FAP在复发性OS组织中显著升高(B)。
(c) 通过TIMER数据库分析,FAP与EMT 的marker E-cadherin显著负相关,而与N-cadherin显著正相关(C)。
(d) IF实验补充表明复发性OS组织中的a-SMA表达高于原发骨肉瘤组织,E-cadherin表达较低(D)。

04
CAFs表达的LOX的表达模式及临床意义
LOX: lysyl oxidase,赖氨酸氧化酶,是细胞外基质中分泌的一种酶,底物是胶原蛋白和弹性蛋白(骨和肺的主要成分),这也是为什么骨肉瘤容易向肺部转移的一个主要原因。
通过对CAFs和Div-CAFs细胞中差异表达的基因数据分析(A, B)及IHC实验(C, D)验证表明LOX在复发性OS组织中较原发性高,预后分析也表明LOX的高表达导致明显的预后较差(E)。

05
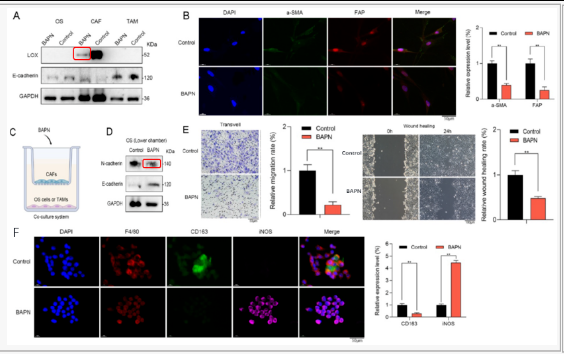
在体外LOX 促进复发性OS
接下来,作者用LOX的抑制剂BAPN (β-氨基丙腈是一种特异性的不可逆LOX抑制剂,作用于LOX或LOXL同工酶的活性位点)进行处理,发现:CAF细胞降低,OS及TAM细胞无明显变化(A);CAF的基质激活marker a-SMA和FAP表达量降低(B);N-cadherin ( EMT 通路的marker )表达降低(C, D);OS 细胞的迁移率及伤口愈合速率均明显降低篇(E);另外检测到起促进免疫反应的M1类型的巨噬细胞(INOS)明显升高而抑制免疫反应的M2型巨噬细胞(CD163)降低(F)。

06
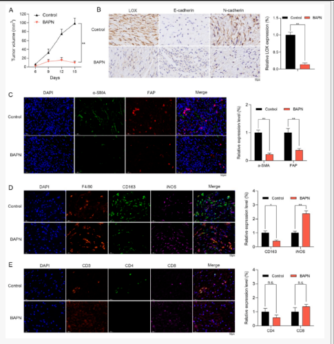
在体内,LOX抑制产生抗OS作用
接下来在体内验证LOX的作用,对肿瘤进行异种移植,经BAPN处理后,检测到肿瘤体积降低, LOX表达水平降低(A,B);CAF的基质激活marker a-SMA和FAP表达量也降低(C);同样的与体外检测结果一致,M1类型的巨噬细胞明显升高而M2型巨噬细胞降低(D);最后,CD8细胞有所升高但不明显(E)。

最后,作者制作了一张示意图,对本文的研究做出总结。即在复发性骨肉瘤中,CAFs浸润水平较高,在复发性OS的细胞类型中,LOX在CAFs中表达量最高,BAPN抑制LOX可调节CAFs功能,诱导巨噬细胞向促进免疫的M1类型极化,进而抑制OS。



Doi:10.1136/jitc-2020-002115
研究背景
三阴性乳腺癌(TNBC)是一种侵袭性疾病,治疗选择有限。TNBC患者通常采用新辅助或辅助化疗。TNBC患者对化疗反应的生存期改善与肿瘤浸润淋巴细胞(TILs)的存在有关。因此,肿瘤免疫微环境(TIME)中TILs (特别是CD8+T细胞)的增加可以预测早期TNBC患者对治疗的反应和预后的改善。
MUC1-C是一种在TNBC细胞中异常表达的致癌蛋白。MUC1-C通过诱导上皮细胞-间充质转化(EMT)、表观遗传重编程、干性、自我更新能力来驱动TNBC细胞进展中的谱系可塑性。EMT和癌症干细胞状态与免疫逃避有关,尽管机制尚不清楚。
本文对大量和单个TNBC细胞RNA-seq数据集的分析进一步表明,MUC1与JAK1、STAT1、IRF1、IDO1和PTGES的内在表达有关。在TNBC的肿瘤免疫微环境中,MUC1与CD8+ T细胞的衰竭和功能障碍有关。这些发现为MUC1-C在TNBC中整合谱系可塑性和免疫抑制提供了新的见解。
主要结果部分
01
MUC1-C激活IFN-γ→JAK1→STAT1信号通路富集的整个转录程序
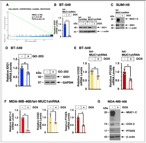
对BT-549 TNBC细胞的整体转录谱分析表明,诱导MUC1-C沉默可导致基因表达的广泛变化,约有2300个基因的表达产生了下调,1100多个基因的表达有所上调(A)。进一步分析发现沉默MUC1-C会导致(1)STAT1和IRF1(B)以及(2) IFN通路反应基因的下调(C),与MUC1-C诱导的表达模式相关的主要调控因子包括STAT1和IRF1,证实MUC1-C通过STAT-IRF转录因子活性介导信号传导(D)。Motif评估进一步验证了MUC1-C诱导的差异表达基因在STAT和IRF Motif中高度富集(E)。总之,这些发现表明STAT-IRF因子是MUC1-C诱导的TNBC细胞转录应答的主要驱动因素。

02
在TNBC细胞中MUC1-C激活JAK1→STAT1→IRF1信号
接下来,在BT-549和SUM149细胞中降低MUC1-C基因的表达,发现STAT1和IRF1基因在mRNA及蛋白水平的表达均有所降低(A-C)。通过对MUC1-C基因的蛋白序列分析,发现MUC1-C包含分别结合JAK1和IRF1的两个motif,JAK1作为激酶,当MUC1-C结合两种蛋白时,便会对STAT1进行磷酸化,因此在前面的实验结果中,由于MUC1-C基因的下调,磷酸化的pSTAT1蛋白也降低(A-C)。接下来,通过用MUC1-C的抑制剂GO-203抑制MUC1-C的表达,同样检测到了JAK1,STAT1,pSTAT1, 及IRF1蛋白表达的下调,再次验证了之前的结果。

03
下调MUC1-C 抑制IRF1下游基因 IDO1 和 COX2/PTGES
MUC1-C下调后,作者又对下游基因IDO1在BT-549及COX2/PTGES的表达情况进行了检测。检测到在BT-549、SUM149细胞中及抑制剂GO-203处理后,IDO1表达水平均降低(B-D)。 此外,作者发现MUC1-C驱动COX2/PTGS2和PTGES (E)的表达,它们共同合成PGE2 (一种与TNBC肿瘤生存率降低相关的T-cell功能抑制剂)。为了支持这些结果,对MDA-MB-468 TNBC细胞的研究证实MUC1-C驱动COX2和PTGES的表达(F-G)。

04
MUC1 与免疫细胞浸润的减少有关
接下来,为了检测MUC1-C对免疫细胞浸润的影响,作者对两种RNA-seq数据TCGA-BRCA cohort(A)及METABRIC cohort (B)进行了分析,结果显示,相对于MUC1-C表达低的肿瘤,MUC1-C表达高的肿瘤中的免疫细胞浸润明显减少,特别是CD8+ T细胞、CD8+naive T细胞、B细胞和Th2细胞等(C, D)。在MUC1-C表达低和MUC1-C表达高的情况下,细胞类型富集的总体模式在TCGA-BRCA和METABRIC队列中显著相关(E, F)。此外,在两个数据中,基于所有免疫细胞类型估计的总免疫活性的定量在MUC1-C表达高的情况下显著降低(G)。

05
MUC1-C在TNBC肿瘤中的表达与IFN-γ通路的激活和CD8+T细胞的衰竭和功能紊乱有关
结合实验结果及通过对TNBC肿瘤中TCGA-BRCA和METABRIC数据分析,发现MUC1与IFN-γ通路的激活有关(A, B);MUC1-C的表达与CD8+ naive T细胞的耗竭显著相关(C, D);IFN-γ通路在t细胞功能紊乱的TNBCs中高度富集(E, F);此外还发现MUC1-C在两种TNBC数据集中都与T-cell功能障碍显著相关,这表明MUC1-C诱导的IFN-γ通路激活导致CD8+ T细胞排斥和功能障碍。
最后,对本文的研究做出总结,MUC1-C通过诱导IDO1和COX2激活IFN-γ→STAT1→IRF1通路(I),这为MUC1-C在TNBC的肿瘤免疫微环境中驱动CD8+ T细胞排斥和/或功能紊乱的潜在重要性提供了支持。

总结,在看了一些关于肿瘤免疫微环境相关的文章后,对于一些研究思路,小优博士做了一些总结,并形成了一个流程图,当然不能代表所有相关的思路,希望为各位小伙伴的研究带来一些参考作用。

部分产品推荐:
|
货号 |
名称 |
|
|
β-tubulin antibody |
|
|
Human/Mouse/Rat GAPDH Antibody |
|
|
N-Cadherin Antibody |
|
|
E-Cadherin (24E10) Rabbit mAb |
|
|
FAP (E1V9V) Rabbit mAb |
|
|
LOX (D8F2K) Rabbit mAb |
|
|
CD3ε (CD3-12) Rat mAb |
|
|
CD4 (D2E6M) Rabbit mAb |
|
|
CD8α (D4W2Z) XP® Rabbit mAb |
|
|
CD163 (D6U1J) Rabbit mAb |
|
|
MUC1-C (D5K9I) XP® Rabbit mAb |
|
|
Jak1 Antibody |
|
|
Stat1 Antibody |
|
|
IRF-1 (D5E4) XP® Rabbit mAb |
|
|
Cox2 Antibody |
|
|
IDO (D8W5E) Rabbit mAb |
|
|
EMEM |
|
|
DMEM |
推荐阅读:
+
+
+
