食道癌(EAC)是全球第六高致死率的癌症。巴雷特食管症(NDB)是已知的EAC前体病变,表现为食管的正常鳞状粘膜被柱状上皮覆盖。其可经历低度异性增生(LGD)到高度异型增生(HGD),最终发展到食道癌。在过去的几十年里,食道癌的发病率急剧增加。因此迫切的需要更好地了解疾病的病因,并识别新的预后和预测性生物标志物,以提高患病的生存概率。在本文中,科学家们选取了17位不同的食道癌患者的样本,进行了综合的数据分析。基于这些数据,共形成了3种生物型,共有119个表达谱,包括miRNA(51)、mRNA(51)和circRNA(17)。善用这种独特的数据资源,有助于发现新的生物标志物和疾病机制,进行组织和液体活检的比较,整合编码和非编码RNA模式,此外还可以作为其他基于RNA研究的验证方式。此外,在该数据集中还可以识别出结构RNA的差异,包括蛋白质编码突变、融合基因和环状RNA。该文由比利时根特大学Katleen De Preter团队于2022年3月在Nature 子刊scientific data 上发表。

图 1 实验线路设计
实验方法
患者样本收集
该项目收集4名食道癌患者(EAC),5名高度异型增生患者(HGD)和8名非增生巴雷特食道症患者(NDB)的共51份血液组织样本。所用样本均在治疗前采集。组织样本是在内镜检查(NDB和HGD)或肿瘤手术切除(EAC)期间获得的。从病变组织区收集至少一个组织样本被送去进行病理检查。若收集到非目标疾病或健康样本则会使用RNAlater(Qiagen 76104 RNA保存液)进行长期保存。血液样本使用6 ml EDTA管收集,然后用9 ml柠檬酸钠(3.2%)真空血管进行采血。1800g离心10 min制备血浆。
RNA提取
● 组织样本:采用 miRNeasy mini kit(Qiagen 货号217004)抽提总RNA。提取后的RNA由QUBIT进行浓度测定,由安捷伦片段化分析仪进行RNA 完整性质控。其中高达70.6%的样本的RNA完整性水平大于质控数字指标7,表示质量较好。
● 血浆样本:采用miRNeasy Serum/Plasma Kit (Qiagen 货号217184)提取RNA,其中用来mRNA捕获测序的样本还进行gDNA去除。
测序
● 组织样本:PolyA+ RNA 测序
采用 TruSeq Stranded mRNA Library Prep kit (Illumina)进行测序文库构建,上样量为100 ng。用安捷伦片段化分析仪进行文库质控,终文库在NextSeq 500(Illumina)仪器上进行paired-end测序。
● 血浆样本:mRNA捕获测序
使用 TruSeq RNA Access Library Prep Kit (Illumina,现已更名为TruSeq RNA Exome)进行文库制备,上样量为8.5 µl RNA洗脱液。使用安捷伦片段化分析仪进行文库质控。样品在NextSeq 500(Illumina)仪器上进行paired-end测序。对所有样本进行了两次测序,以获得适当的测序深度。
● Small RNA 测序
使用 NEBNext small RNA library prep kit 进行文库制备,上样量为100 ng (组织样本)和 6 µl 总RNA(血浆样本)。采用Pippin Prep系统,选择含有成熟miRNAs(~147-157nt片段)文库根据qPCR定量进行归一化并进行汇总,并且用乙醇沉淀浓缩,用Qubit 2.0荧光仪定量。在NextSeq 500(Illumina)仪器上对组织和血浆样本进行单端测序。

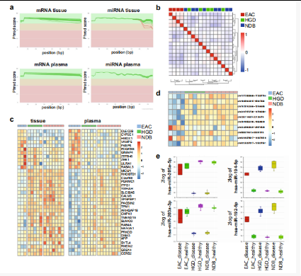
图 2 数据的技术验证
a)RNA原始reads测序数据的质量图:mRNA组织和血浆数据的每个碱基平均质量(上行),以及miRNA组织和血浆数据(下行);
b)基于皮尔逊相关系数的mRNA血浆样本的分层聚类,显示了EAC样本与HGD和NDB样本的聚类;
c)热图显示组织(左)和血浆(右)样本中35个重叠的不同表达基因(上下)的相对表达量;
d)血浆中十大丰富环状RNA的相对表达(EAC vs NDB);
e)与匹配的健康食管组织相比,四种最常见的EAC、HGD和/或NDB组织样本中上调和下调的miRNAs

表 1 组织样本(包括19734个基因和676个miRNAs)和血浆样本(11255个基因,457个miRNAs和2275个环状RNA)的表达和丰度分析结果
结论
1
基因表达和丰度分析
对组织和血浆中的mRNA、miRNA和环状RNA进行了同源基因表达和丰度分析。不同表达基因的数量见表1。预处理后的数据也被上传到R2 Genomics Analysis and Visualization Platform 中(http://r2.amc.nl),可对数据集的进一步探索和可视化。在本研究中,我们在EAC、HGD和NDB患者的血浆中鉴定了几种环状RNA,它们的环状结构更能抵抗外切酶的RNA降解,因此这种类型的RNA作为循环生物标记物具有很大的潜力。虽然我们关注使用小RNA测序数据进行miRNA表达和丰度分析,但其他小RNA如tRNA(片段)和piRNA也可以使用我们的数据进行分析。
2
相关miRNA和mRNA的表达
该数据集包含了匹配疾病和健康组织样本的miRNA和mRNA数据。因此,我们在数据中可以研究miRNA和mRNA表达之间的关系。例如,已知Hedgehog(HH)信号通路在EAC和NDB60中发挥重要作用。在NDB中,hsa-miR-194表达的增加导致SUFU的丢失,从而导致Sonic Hegdgehog(SHH)基因的上调。在我们的NDB组织数据以及EAC和HGD组织样本中,也观察到与健康组织相比,hsa-miR-194和SHH的表达上调,以及SUFU的表达下调。这种独特的数据集可对疾病和健康部分数据进行匹配,以便进一步探索相关通路,即通过使用miRNA和mRNA数据。
3
突变分析
基于polyA+测序数据(组织)和mRNA捕获测序数据(血浆),进行突变分析。疾病特异性变异被严格筛选。随后,这些变异与血浆中的变异进行分析。在2例EAC患者、5例 HGD患者和4例NDB患者的血浆中,共发现了24个变异。每个患者发现1-7个变异,但在疾病组内或组间没有观察到重叠。根据前列腺癌(COSM5564582)、宫颈癌或胆道癌(COSM5493837)或大肠癌(COSM5756079)的COSMIC 数据库,树状变异是已知的肿瘤突变。这些结果证明了该数据集能够在血浆RNA测序数据中识别可能的体细胞突变或疾病特异性RNA编辑事件。
4
融合基因分析
EAC组织中融合基因分析的研究报道很少。在本文中,科学家们展示了检测EAC、HGD和NDB组织和血浆样本的融合基因的潜力。在组织样本中,在所有样本中都发现了潜在的融合基因。通过排除(在每个样本的基础上)在健康组织中也发现的融合基因,我们确定了疾病特异性的融合基因。对于所有的样本,有2-14个融合基因保留(不包括潜在的假阳性)。对于血浆样本,在一个HGD患者样本和两个NDB患者样本中识别出潜在的融合基因,其中有两个重叠的融合基因(ID5_HGD和ID19_NDB)。疾病组织与血浆样本之间没有融合基因的重叠。科学家们仍然需要进一步验证这些潜在相关的融合基因。
本文好物推荐
在文章中科学家多次使用安捷伦片段化分析仪进行样本RNA完整性以及测序文库质控。该分析仪为平行毛细管电泳系统,共有三个型号,5200,5300和5400.以5200型号为例。可在 15 分钟内平行分离 12 个样品。该系统旨在消除实验室的瓶颈,让您更加专注于结果。5200 片段分析仪系统可对 gDNA、小 RNA、cfDNA、大片段 DNA 和总 RNA 等多种样品进行 DNA QC 和 RNA QC。这些系统可以分离样品类型的多样性使这些仪器成为个性化工作流程的理想工具,包括 NGS 文库 QC 和 CRISPR 工作流程。

该仪器具有以下特性:
● 15 分钟内平行分离 12 个样品
● 有 3 种不同的毛细管阵列长度,可根据所需的速度或分辨率组合进行选择
● 无需进行日常阵列处理以及采用室温下稳定的试剂,可最大限度缩短仪器准备时间
● 结果清晰,300 bp 以下片段的分离分辨率高达 3 bp
● 可在运行当前样品分离时进行新样品批次的加载和编程,从而提高实验效率
● 可以将队列中的样品向上或向下移动,调整运行顺序
● 使用 RNA 质量指标 (RQN) 以及基因组 DNA 质量指标 (GQN) 以避免主观质量评估
● 试剂盒提供了涵盖两个数量级的较宽动态范围
● 通过可靠的弥散条带分析准确计算摩尔浓度
● 提供用于 GMP 环境的 IQ/OQ 服务
● 台式电脑,通过惠普提供 3 年全面保修
文中使用的片段化分析仪配套产品如下:
|
类别 |
产品名 |
货号 |
简介 |
|
用于 mRNA 和总 RNA 质量控制的自动分析,包括 IVT mRNA 分子量测定和降解检测 |
RNA 试剂盒 (15NT)(需要有爆品标记) |
|
用于定性和定量分析 200 至 6000 nt 的总 RNA |
|
HS RNA 试剂盒 (15NT) |
|
用于高灵敏度定性和定量分析低浓度下 200 至 6000 nt 的总 RNA。包括运行 500 个样品所需的试剂 |
|
|
用于 microRNA 和小 RNA 的质量控制 |
小 RNA 试剂盒 |
|
用于定性和定量分析 15 至 200 nt 的小 RNA 和 microRNA。包括运行 275 个样品所需的试剂 |
|
NGS 文库的质量控制以及 DNA 弥散条带和片段的分析 |
NGS 片段试剂盒 (1–6000 bp) |
|
100到6000bp的DNA片段质控 |
|
小片段试剂盒 |
|
用于定性和定量分析高浓度下 50 至 1500 bp 的小 dsDNA 片段、弥散条带以及 PCR DNA 片段 |
文中其他热门产品推荐列表如下:
|
产品名 |
货号 |
简介 |
|
RNAprotect Tissue Reagent (50 ml) |
|
RNA保存液,适用于组织,培养细胞和培养细菌 |
|
miRNeasy mini kit |
|
从组织和细胞样本中抽提miRNA和总RNA |
|
miRNeasy Serum/Plasma Kit |
|
从血清/血浆中抽提miRNA和总RNA |
|
TruSeq Stranded mRNA Library Prep kit |
|
mRNA建库 |
|
TruSeq RNA Exome |
|
微量样本RNA建库 |
|
(旧TruSeq RNA Access Library Prep Kit) |
||
|
COSMIC 数据库 |
834332 |
整合癌症体细胞突变最大、最全面的数据库 |
今天的分享就到这里啦!青山不改,绿水长流!咱们下周再见!
Reference:Schoofs, K., Philippron, A., Avila Cobos, F. et al. Comprehensive RNA dataset of tissue and plasma from patients with esophageal cancer or precursor lesions. Sci Data 9, 86 (2022)
往期推荐
# 安捷伦的小秘密Part1:儿童中枢神经系统循环肿瘤DNA(ctDNA)测序质控
# 安捷伦的小秘密PART2:一种基于杂交和分子标签的新型错误矫正测序(HYTEC-seq)

